The undergraduate program ’EMIIT’ – ‘the Economics and Management International Immersion Talent’ program is four-year undergraduate Program. However the minimum length of stay in the program is four calendar years, the maximum time for completion of a bachelor’s degree is six years. This time limit is counted from the time that the students enter the undergraduate program regardless of any leave of absence taken.
The students who want to graduate in 3 years please seeEarly Graduation Process.4 years tuition fee is necessary
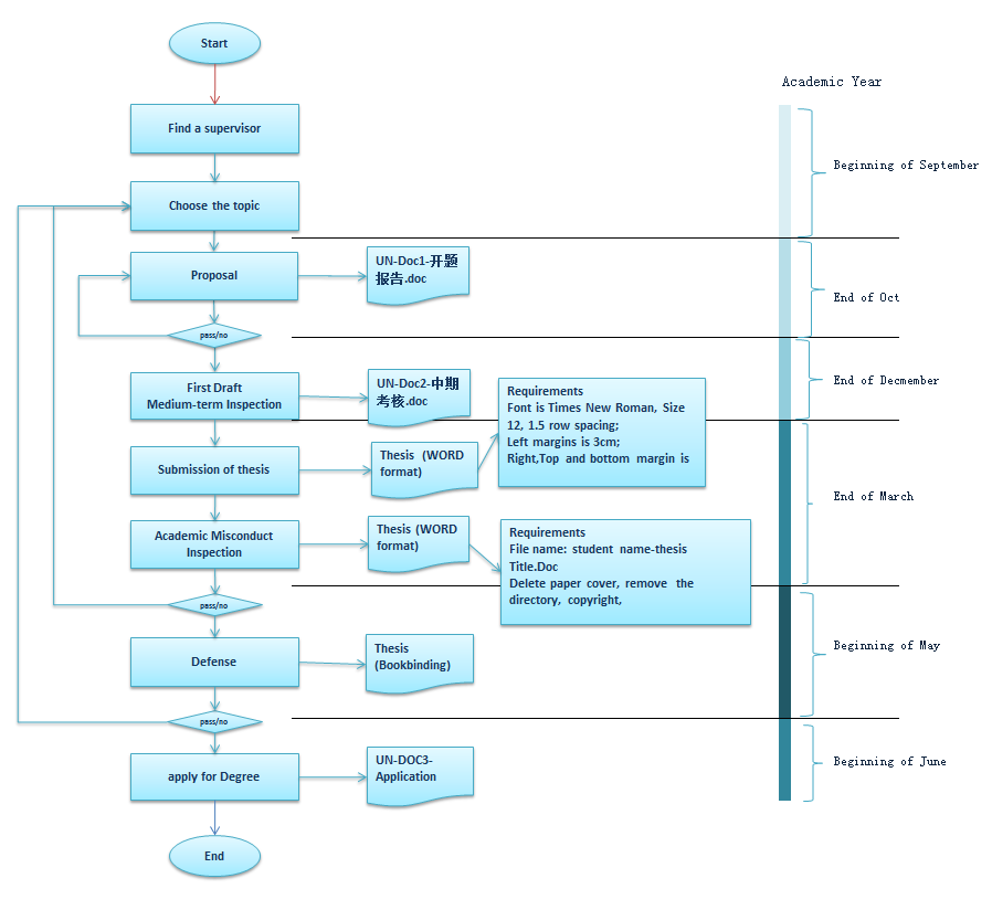
Requirements for Degree
The University awards the degree of Bachelor of Economics/Finance/Accounting/Management to those matriculated students who have completed an approved sequence of courses and study totaling a minimum of credits. Check the Curriculum of each year for more details.
The Process for Graduate
Step 1 – Find a supervisor
It is advised that you try to find your supervisor for thesis towards the end of your third year of study, or the beginning of your fourth year. Your supervisor should be carefully chosen by you and relevant to your major and your particular research field. Contact information for potential supervisors will be publicly available on the Website. Before finding a supervisor, please make sure that you prepare your topic and ideas to present to the supervisor in order for them to accept or decline your request. Again, please ensure you choose a professor from your relevant chosen field.
Students should be guided by the supervisor and strictly implement the work planning, report to the supervisor work progress periodically. Students who do not take the initiative to contact or meet the supervisor, can be regarded as the students’ school truancy or even not allowed to participate in the thesis defense according to the specific circumstances.
Step2 - Choose the topic
Students can discuss with the supervisor about your ideas and determine the topic. Graduation thesis topic can be selected by students themselves or it can be selected by teacher’s assignment. After getting the approval by the institute, students should not arbitrarily change the selected topic. When it needs to be changed students shall be subject to consent by the instructor and then to institute for approval.
Step 3 – Preparation of proposal
After determine the topic, the next step is to prepare a proposal report which will need to be submitted to the academic office and signed by your supervisor. Most proposals are usually finished by October.
Submission: UN-Doc1-开题报告.doc
Step 4 – Medium-term Inspection
By December, you will then be expected to have a first draft of your thesis. After completion of your draft, you can then submit the paperwork to the academic office.
Submission: UN-Doc2-中期考核.doc
Step 5 – Submission of Thesis
After completion of your thesis, you can then submit it. However, your supervisor must approve the submission of Thesis, this cannot be done by the student and the correct procedure must be followed. Your supervisor will submit the Thesis to the Academic Office for you after being approved.
Step 6 – Academic Misconduct Inspection
After submission to the Academic Office, the Thesis is then submitted to the Library for copyright checking process. If this process is failed, the student must repeat the whole process.
Step 7 – Defense
Around May time, after plagiarism check is complete the Academic Office will then arrange a date and time with the student to go through their Thesis Defense. For your defense, students only have one chance to pass, if you should fail you will need to apply for a 1 year extension and write a new Thesis topic.
Step 8 – Apply for Degree
After completion of your Thesis and all the relevant steps student is now ready to submit an application for degree. The application form must be submitted to the Academic Office for Thesis score and qualification check, after the application is approved student is then ready for Graduation!
